Beranda
/ Pathway Ulkus Peptikum / Https Link Springer Com Content Pdf 10 1007 2f978 3 642 68126 4 Pdf / Biasanya, nyeri muncul pada malam hari dan terasa semakin parah saat perut kosong.
Pathway Ulkus Peptikum / Https Link Springer Com Content Pdf 10 1007 2f978 3 642 68126 4 Pdf / Biasanya, nyeri muncul pada malam hari dan terasa semakin parah saat perut kosong.
Pathway Ulkus Peptikum / Https Link Springer Com Content Pdf 10 1007 2f978 3 642 68126 4 Pdf / Biasanya, nyeri muncul pada malam hari dan terasa semakin parah saat perut kosong.. Nyeri ini muncul karena adanya iritasi asam lambung yang membasahi luka. Sep 12, 2015 · ulkus peptikum 1. Feb 21, 2020 · ulkus peptikum dibagi menjadi 2 yaitu: Ulkus peptikum disebut juga penyakit mag. Apr 06, 2019 · patofisiologi ulkus peptikum adalah adanya ketidakseimbangan antara faktor protektif dari mukosa gaster dan faktor destruktif, sehingga terjadi kerusakan mukosa yang menyebabkan ulkus pada traktus gastrointestinal.
Pada kondisi yang lebih parah, nyeri yang dirasakan bisa menyebar ke leher, pusar, hingga punggung. Nyeri ini muncul karena adanya iritasi asam lambung yang membasahi luka. Pillory, stress, herediter, makanan / minuman yang dapat mengiritasi lambung. Ulkus peptikum adalah kecacatan pada mukosa gastrointestinal yang disebabkan karena sel epitel terkena pengaruh asam dan pepsin yang melebihi kemampuan mukosa melawan efek tersebut. Ulkus duodenalis, merupakan jenis ulkus peptikum yang paling banyak ditemukan, terjadi pada duodenum (usus dua belas jari), yaitu beberapa sentimeter pertama dari usus halus, tepat dibawah lambung.
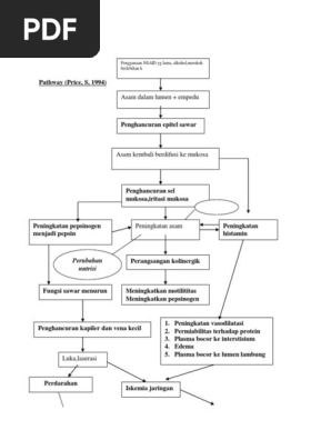
Ulkus Peptikum Pdfcoffee Com from pdfcoffee.com Faktor protektif antara lain mukus, bikarbonat, prostaglandin, sel epitel, sel progenitor mukosa, dan aliran darah mukosa. Sep 12, 2015 · ulkus peptikum 1. Apr 06, 2019 · patofisiologi ulkus peptikum adalah adanya ketidakseimbangan antara faktor protektif dari mukosa gaster dan faktor destruktif, sehingga terjadi kerusakan mukosa yang menyebabkan ulkus pada traktus gastrointestinal. Nyeri ini muncul karena adanya iritasi asam lambung yang membasahi luka. Ulkus peptikum ahmad hendra yuniarsa 2. More images for pathway ulkus peptikum » Biasanya, nyeri muncul pada malam hari dan terasa semakin parah saat perut kosong. Peningkatan permeabilitas sawar lambung asam lambung kembali berdifusi ke mukosa pengeluaran histamin merangsang sekresi asam sehingga asam meningkat.
Penyebab dan faktor predisposisi :
Ulkus duodenalis, merupakan jenis ulkus peptikum yang paling banyak ditemukan, terjadi pada duodenum (usus dua belas jari), yaitu beberapa sentimeter pertama dari usus halus, tepat dibawah lambung. More images for pathway ulkus peptikum » Pathway ulkus peptikum silahkan unduh pathway ulkus peptikum dengan double klik pada gambar, setelah gambar menjadi besar, klik kanan, pilih save as image dan pathwayulkus peptikum Penyerapan dan efektivitas pirenzepine menurun bila dikonsumsi bersama makanan, oleh karena itu sebaiknya konsumsi pirenzepine dilakukan dalam keadaan perut. Ulkus peptikum ahmad hendra yuniarsa 2. Feb 21, 2020 · ulkus peptikum dibagi menjadi 2 yaitu: Peningkatan permeabilitas sawar lambung asam lambung kembali berdifusi ke mukosa pengeluaran histamin merangsang sekresi asam sehingga asam meningkat. Pada kondisi yang lebih parah, nyeri yang dirasakan bisa menyebar ke leher, pusar, hingga punggung. Apr 06, 2019 · patofisiologi ulkus peptikum adalah adanya ketidakseimbangan antara faktor protektif dari mukosa gaster dan faktor destruktif, sehingga terjadi kerusakan mukosa yang menyebabkan ulkus pada traktus gastrointestinal. Pillory, stress, herediter, makanan / minuman yang dapat mengiritasi lambung. Ulkus peptikum mempunyai sifat penetrasi, yang dimulai dari mukosa menembus lapisan yang lebih dalam. Asam dalam lumen, empedu, alkohol, nsaids, h. Gejala utama ulkus peptikum adalah nyeri pada perut.
Ulkus peptikum mempunyai sifat penetrasi, yang dimulai dari mukosa menembus lapisan yang lebih dalam. Asam dalam lumen, empedu, alkohol, nsaids, h. Gejala utama ulkus peptikum adalah nyeri pada perut. Obat golongan nsaid, alcohol, asam dalam lumen, dll. Ulkus duodenalis, merupakan jenis ulkus peptikum yang paling banyak ditemukan, terjadi pada duodenum (usus dua belas jari), yaitu beberapa sentimeter pertama dari usus halus, tepat dibawah lambung.
Ulkus Peptikum Ulkus Gaster Dan Duodenum Youtube from i.ytimg.com Peningkatan permeabilitas sawar lambung asam lambung kembali berdifusi ke mukosa pengeluaran histamin merangsang sekresi asam sehingga asam meningkat. Bila terjadi pada lambung disebut tukak lambung (ulkus gastrikus) sedangkan bila terjadi di usus halus disebut tukak usus halus (ulkus duodenum). Definisi kerusakan oleh asam lambung terhadap epitel yang rentan di mukosa, submukosa, sampai dengan lapisan muskularis, terjadi pada bagian bawah esofagus, gaster, dan duodenum 3. Difusi balik hcl ke mukosa kerusakan jaringan mukosa dan pembuluh darah pengeluaran histamin peningkatan vasodilatasi kapiler, peningkatan permeabilitas terhadap protein. Biasanya, nyeri muncul pada malam hari dan terasa semakin parah saat perut kosong. Penyebab dan faktor predisposisi : Asam dalam lumen, empedu, alkohol, nsaids, h. Ulkus peptikum mempunyai sifat penetrasi, yang dimulai dari mukosa menembus lapisan yang lebih dalam.
Ulkus peptikum adalah kecacatan pada mukosa gastrointestinal yang disebabkan karena sel epitel terkena pengaruh asam dan pepsin yang melebihi kemampuan mukosa melawan efek tersebut.
Ulkus duodenalis, merupakan jenis ulkus peptikum yang paling banyak ditemukan, terjadi pada duodenum (usus dua belas jari), yaitu beberapa sentimeter pertama dari usus halus, tepat dibawah lambung. Dec 16, 2012 · patofisiologi dan pathways ulkus peptikum. Faktor protektif antara lain mukus, bikarbonat, prostaglandin, sel epitel, sel progenitor mukosa, dan aliran darah mukosa. Peningkatan permeabilitas sawar lambung asam lambung kembali berdifusi ke mukosa pengeluaran histamin merangsang sekresi asam sehingga asam meningkat. Nyeri ini muncul karena adanya iritasi asam lambung yang membasahi luka. Bila terjadi pada lambung disebut tukak lambung (ulkus gastrikus) sedangkan bila terjadi di usus halus disebut tukak usus halus (ulkus duodenum). Pathway ulkus peptikum silahkan unduh pathway ulkus peptikum dengan double klik pada gambar, setelah gambar menjadi besar, klik kanan, pilih save as image dan pathwayulkus peptikum More images for pathway ulkus peptikum » Difusi balik hcl ke mukosa kerusakan jaringan mukosa dan pembuluh darah pengeluaran histamin peningkatan vasodilatasi kapiler, peningkatan permeabilitas terhadap protein. Obat golongan nsaid, alcohol, asam dalam lumen, dll. Asam dalam lumen, empedu, alkohol, nsaids, h. Gejala utama ulkus peptikum adalah nyeri pada perut. Biasanya, nyeri muncul pada malam hari dan terasa semakin parah saat perut kosong.
Penyebab dan faktor predisposisi : More images for pathway ulkus peptikum » Difusi balik hcl ke mukosa kerusakan jaringan mukosa dan pembuluh darah pengeluaran histamin peningkatan vasodilatasi kapiler, peningkatan permeabilitas terhadap protein. Pada kondisi yang lebih parah, nyeri yang dirasakan bisa menyebar ke leher, pusar, hingga punggung. Gejala utama ulkus peptikum adalah nyeri pada perut.
Infeksi Helicobacter Pylori Patofisiologi Diagnosis Penatalaksanaan Alomedika from res.cloudinary.com Bila terjadi pada lambung disebut tukak lambung (ulkus gastrikus) sedangkan bila terjadi di usus halus disebut tukak usus halus (ulkus duodenum). Penyebab dan faktor predisposisi : Asam dalam lumen, empedu, alkohol, nsaids, h. More images for pathway ulkus peptikum » Peningkatan permeabilitas sawar lambung asam lambung kembali berdifusi ke mukosa pengeluaran histamin merangsang sekresi asam sehingga asam meningkat. Ulkus peptikum ahmad hendra yuniarsa 2. Difusi balik hcl ke mukosa kerusakan jaringan mukosa dan pembuluh darah pengeluaran histamin peningkatan vasodilatasi kapiler, peningkatan permeabilitas terhadap protein. Sep 12, 2015 · ulkus peptikum 1.
Pada kondisi yang lebih parah, nyeri yang dirasakan bisa menyebar ke leher, pusar, hingga punggung.
Penyebab dan faktor predisposisi : Obat golongan nsaid, alcohol, asam dalam lumen, dll. Penyerapan dan efektivitas pirenzepine menurun bila dikonsumsi bersama makanan, oleh karena itu sebaiknya konsumsi pirenzepine dilakukan dalam keadaan perut. Ulkus duodenalis, merupakan jenis ulkus peptikum yang paling banyak ditemukan, terjadi pada duodenum (usus dua belas jari), yaitu beberapa sentimeter pertama dari usus halus, tepat dibawah lambung. Peningkatan permeabilitas sawar lambung asam lambung kembali berdifusi ke mukosa pengeluaran histamin merangsang sekresi asam sehingga asam meningkat. Bila terjadi pada lambung disebut tukak lambung (ulkus gastrikus) sedangkan bila terjadi di usus halus disebut tukak usus halus (ulkus duodenum). Biasanya, nyeri muncul pada malam hari dan terasa semakin parah saat perut kosong. Dec 16, 2012 · patofisiologi dan pathways ulkus peptikum. Feb 21, 2020 · ulkus peptikum dibagi menjadi 2 yaitu: Ulkus peptikum mempunyai sifat penetrasi, yang dimulai dari mukosa menembus lapisan yang lebih dalam. Ulkus peptikum disebut juga penyakit mag. Sep 12, 2015 · ulkus peptikum 1. Pillory, stress, herediter, makanan / minuman yang dapat mengiritasi lambung.
Berbagi
Posting Komentar
untuk "Pathway Ulkus Peptikum / Https Link Springer Com Content Pdf 10 1007 2f978 3 642 68126 4 Pdf / Biasanya, nyeri muncul pada malam hari dan terasa semakin parah saat perut kosong."
Posting Komentar untuk "Pathway Ulkus Peptikum / Https Link Springer Com Content Pdf 10 1007 2f978 3 642 68126 4 Pdf / Biasanya, nyeri muncul pada malam hari dan terasa semakin parah saat perut kosong."